阿坝铝厂2017年度温室气体排放信息公示
根据国家发展和改革委员会《中国电解铝生产企业温室气体排放核算方法与报告指南(试行)》, 阿坝铝厂核算了2017年温室气体排放量,并形成了企业温室气体排放报告。2018年3月5日,四川拓展清洁发展机制服务中心进行了现场核查,经核查,排放报告达到核算指南的要求。
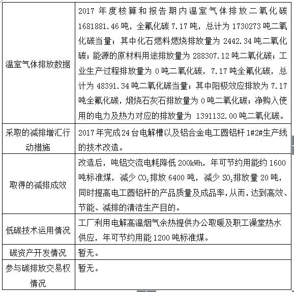
现按照《关于有序开展企(事)业单位温室气体排放信息披露工作的通知》(川发改环资[2018]91号)要求,将阿坝铝厂2017年企业温室气体排放信息公示如下:

来源:资源节约与环境保护科 时间:2018-06-25
热点排行
- 1、坚定信念践行责任担当
- 2、李克强谈降低日用消费品进口关税: 防止中间环节加价获利
- 3、阿坝州发展和改革委员会关于《阿坝州限额以下国家投资工程建设项目随机确定中标人标准招标文件》征求意见建议的函
- 4、司法部有关负责人就国务院《关于国务院机构改革涉及行政法规规定的行政机关职责调整问题的决定》答记者问—— 确保机构改革在法治轨道上有序进行
- 5、深入推动长江经济带发展 川渝深化9个方面合作
- 6、要建4类强县!2018年四川县域经济这么发展
- 7、干部任前公示
- 8、阿坝州发展和改革委员会办公室关于印发《阿坝州发展改革委2018年禁毒工作方案》的通知
- 9、阿坝州价格监测周报第二十期
- 10、关于印发《阿坝州易地扶贫搬迁有关问题专项整改方案》的通知
返回首页




川公网安备 51322902000118号